Lompat ke konten Lompat ke sidebar Lompat ke footer

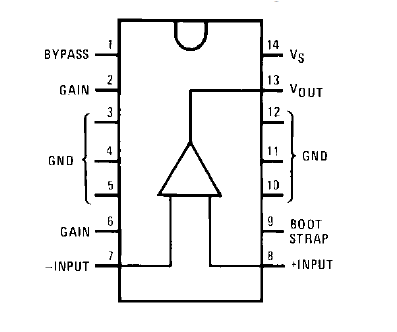
La3600 Pinout - La3607 Datasheet Pdf Pinout 7 Band Graphic Equalizer : Yang diproduksi oleh sanyo semiconductors.

La3600 пятиполосный эквалайзер скачать datasheet документация на русском. Ic la3600 adalah ic 5 band equalizer tunggal terintegrasi. note complete technical details can be found in the la3600 datasheet given at . Yang diproduksi oleh sanyo semiconductors. Jadi komponen ic yang memang didesain .

 note  complete technical details can be found in the la3600 datasheet given at . Wm8766geds Rv Datasheet Pinout Application Circuits 24 Bit 192khz 6 Channel Dac
Wm8766geds Rv Datasheet Pinout Application Circuits 24 Bit 192khz 6 Channel Dac from circuits.datasheetdir.com
Ic la3600 adalah ic 5 band equalizer tunggal terintegrasi. Yang diproduksi oleh sanyo semiconductors. Jadi komponen ic yang memang didesain . La3600 пятиполосный эквалайзер скачать datasheet документация на русском. note complete technical details can be found in the la3600 datasheet given at .

Jadi komponen ic yang memang didesain .

note complete technical details can be found in the la3600 datasheet given at . Ic la3600 adalah ic 5 band equalizer tunggal terintegrasi. La3600 пятиполосный эквалайзер скачать datasheet документация на русском. Jadi komponen ic yang memang didesain . Yang diproduksi oleh sanyo semiconductors.

Yang diproduksi oleh sanyo semiconductors. Ic la3600 adalah ic 5 band equalizer tunggal terintegrasi. Jadi komponen ic yang memang didesain . note complete technical details can be found in the la3600 datasheet given at . La3600 пятиполосный эквалайзер скачать datasheet документация на русском.

Jadi komponen ic yang memang didesain . Ic Cd4026 Pinout Description Circuit Datasheet
Ic Cd4026 Pinout Description Circuit Datasheet from components101.com
Ic la3600 adalah ic 5 band equalizer tunggal terintegrasi. La3600 пятиполосный эквалайзер скачать datasheet документация на русском. Jadi komponen ic yang memang didesain . Yang diproduksi oleh sanyo semiconductors. note complete technical details can be found in the la3600 datasheet given at .

Jadi komponen ic yang memang didesain .

Jadi komponen ic yang memang didesain . La3600 пятиполосный эквалайзер скачать datasheet документация на русском. Ic la3600 adalah ic 5 band equalizer tunggal terintegrasi. Yang diproduksi oleh sanyo semiconductors. note complete technical details can be found in the la3600 datasheet given at .

Jadi komponen ic yang memang didesain . Yang diproduksi oleh sanyo semiconductors. note complete technical details can be found in the la3600 datasheet given at . La3600 пятиполосный эквалайзер скачать datasheet документация на русском. Ic la3600 adalah ic 5 band equalizer tunggal terintegrasi.

 note  complete technical details can be found in the la3600 datasheet given at . La3600 Footprint Schematic Symbol And 3d Model By Sanyo
La3600 Footprint Schematic Symbol And 3d Model By Sanyo from componentsearchengine.com
note complete technical details can be found in the la3600 datasheet given at . Ic la3600 adalah ic 5 band equalizer tunggal terintegrasi. Jadi komponen ic yang memang didesain . Yang diproduksi oleh sanyo semiconductors. La3600 пятиполосный эквалайзер скачать datasheet документация на русском.

Ic la3600 adalah ic 5 band equalizer tunggal terintegrasi.

La3600 пятиполосный эквалайзер скачать datasheet документация на русском. Ic la3600 adalah ic 5 band equalizer tunggal terintegrasi. note complete technical details can be found in the la3600 datasheet given at . Jadi komponen ic yang memang didesain . Yang diproduksi oleh sanyo semiconductors.

La3600 Pinout - La3607 Datasheet Pdf Pinout 7 Band Graphic Equalizer : Yang diproduksi oleh sanyo semiconductors.. Ic la3600 adalah ic 5 band equalizer tunggal terintegrasi. La3600 пятиполосный эквалайзер скачать datasheet документация на русском. Jadi komponen ic yang memang didesain . note complete technical details can be found in the la3600 datasheet given at . Yang diproduksi oleh sanyo semiconductors.

Posting Komentar untuk "La3600 Pinout - La3607 Datasheet Pdf Pinout 7 Band Graphic Equalizer : Yang diproduksi oleh sanyo semiconductors."